Workflow EU Graphic
Resources | Travel Rule Workflow

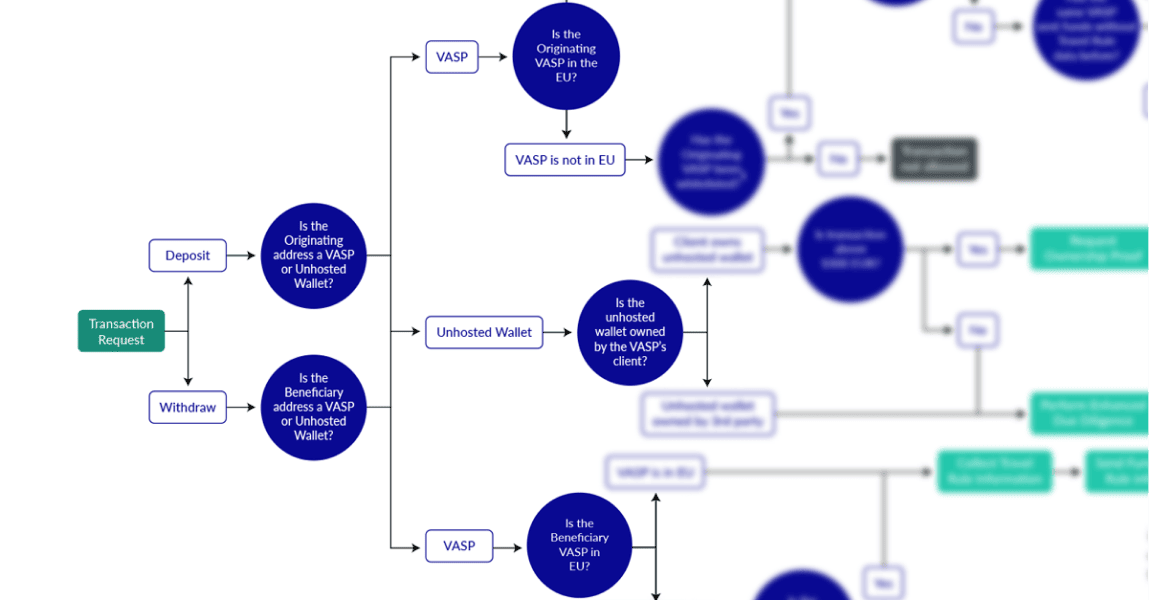
Learn How to Comply with The EU's Travel Rule Workflow

See exactly what needs to be done in each transaction scenario regarding the Travel Rule. Transfers with self-hosted wallets, VASPs in your jurisdiction, outside your country and more.

Travel Rule Demands in Europe

Know how to comply with the Transfer of Funds Regulation (TFR) in seconds

Real-life Scenarios for VASPs

Cover all types of customer transactions according to EU's regulation

Actionable Breakdown

Train your team and work on your compliance program with ease

Get the Actionable Workflow

Loading...

What You Will Receive in this Travel Rule Workflow

Workflow teaser

Learn how to be compliant with the Transfer of Funds Regulation when transacting with:

  • Self-hosted wallets
  • VASPs in Europe
  • VASPs outside Europe
  • VASPs that are not Travel-Rule-ready
  • Low and high transaction values

And benefit from:

  • Easily matching your VASP’s operation to applicable regulation
  • Having your team educated on the European Travel Rule quicker
  • Fast-tracking your compliance program’s Travel Rule update
  • Gaining executive and product buy-in with a 1-pager they will love
  • Being up-to-date with the latest TFR agreements
Cookies are used to collect information about how you interact with our website and allow us to remember you. We use this information in order to improve and customize your browsing experience and for analytics and metrics about our visitors both on this website and other media. To find out more about the cookies we use, see our Privacy Policy.
Accept