Workflow UK Graphic
Resources | Travel Rule Workflow

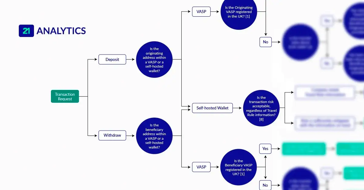
The United Kingdom's Travel Rule Workflow

Find out how to comply, following the FCA, HMT, JMLSG and FATF requirements.

Answer All Your Travel Rule Questions

UK workflow teaser
  • What to do when receiving deposits or sending withdrawals to other VASPs
  • How to be compliant when transacting with self-hosted wallets
  • When to report failures to the FCA

Get the Actionable Workflow

Loading...
Cookies are used to collect information about how you interact with our website and allow us to remember you. We use this information in order to improve and customize your browsing experience and for analytics and metrics about our visitors both on this website and other media. To find out more about the cookies we use, see our Privacy Policy.
Accept